乌克兰歌剧,世界璀璨明珠的闪耀
在全球歌剧舞台上,乌克兰以其独特的艺术魅力,逐渐崭露头角,赢得了世界的瞩目,乌克兰歌剧,作为世界歌剧领域的一颗璀璨明珠,以其深厚的艺术底蕴和独特的民族特色,成为了歌剧世界的重要组成部分。乌克兰歌剧的历史沿革乌克兰歌剧...
今日望奎猪价行情最新消息表,带你了解最新动态!
随着人们对食品消费需求的不断增长,畜牧业的发展也日益受到关注,作为重要的肉类来源之一,猪肉的价格变化一直备受关注,本文将围绕“今日望奎猪价最新消息表”这一主题展开,探讨望奎地区猪价的变化情况及其影响因素。望奎猪价概况...
棉湖头条车祸事件最新报道
一起车祸事件在棉湖地区引起了广泛关注,这起车祸发生在繁忙的交通路段,造成了严重的交通堵塞和人员伤亡,本文将为您详细介绍这起车祸的经过、原因以及后续处理情况。事故经过一辆载有乘客的客车在棉湖地区发生了一起严重的车祸,据...
高效物流在现代社会的关键作用,不可或缺的一环
随着全球化的加速和经济发展的不断推进,物流行业作为连接生产与消费的关键环节,其重要性日益凸显,特别是在当今信息时代,高效物流作用不仅关乎企业的运营效率,更成为制约国家经济发展、影响人民生活质量的关键因素之一,本文将探...
房屋楼板混凝土标准规范详解,保障建筑安全与品质
随着城市化进程的加快,建筑业蓬勃发展,房屋建设规模不断扩大,作为建筑结构中至关重要的组成部分,楼板的质量直接影响到建筑物的安全性、舒适性和使用寿命,制定和实施房屋楼板混凝土标准规范显得尤为重要,本文将就房屋楼板混凝土...
琼瑶阿姨突发事件:琼瑶阿姨百度百科
琼瑶阿姨突发健康危机近日,我国著名作家、编剧琼瑶阿姨突发健康危机,引发广泛关注。琼瑶阿姨,原名陈喆,是我国当代文学界的杰出代表,以其细腻的情感描写和独特的爱情观赢得了无数读者的喜爱。然而,在一片赞誉声中,琼瑶阿姨的...
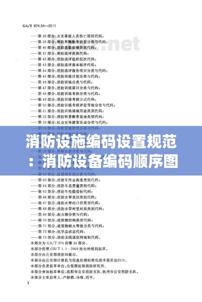
消防设施编码设置规范:消防设备编码顺序图如何使用
引言消防设施编码设置规范是确保消防设施在使用过程中能够迅速、准确地被识别和操作的重要环节。合理的编码设置不仅有助于提高火灾应急响应的速度,还能确保消防设施的管理和维护工作更加高效。本文将详细介绍消防设施编码设置规范...
直线与圆的交织魅力,深度探究几何之美
在我们的日常生活和数学领域中,直线和圆都是无处不在的存在,它们不仅在我们的周围世界中塑造出各种各样的形状和图案,同时也是数学研究的重要对象,本文将聚焦于“直线圆专题”,探讨直线与圆的交织之美,以及它们在各个领域的应用...
最新中东战争片科技巨献,高科技产品深度解析
随着科技的飞速发展,我们正步入一个前所未有的时代,在这个时代,高科技产品无处不在,它们不仅改变了我们的生活方式,更改变了我们对世界的认知,就在刚刚过去的12月22日,一部震撼人心的中东战争片席卷全球,其中所展现的高科...
苏州大火背后的温暖日常,直播中的友情与陪伴实时播报
随着冬日的脚步越来越近,苏州的街头巷尾弥漫着浓浓的节日氛围,在这个温馨的时节里,一场突如其来的大火成为了人们关注的焦点,而在这紧张时刻,一场特别的直播活动,不仅传递了实时讯息,更见证了友情与陪伴的温暖故事。故事的主人...














蜀ICP备2022005971号-1